Skip to main content
Home
Download
Pricing
Contact Sales
Sign In
Sign Up
Vasudha
2
templates
All Prices
All Templates
All Languages
Search templates
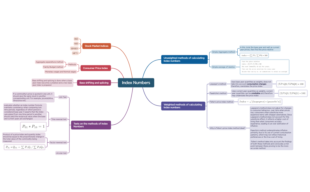
Index Numbers
Vasudha
Free
Capital Budgeting Techniques, Should we invest in this project
Vasudha
Free