Skip to main content
ECeMFCnRPc

ECeMFCnRPc

7templates
Suối Tiên (1)
Suối Tiên (1)
ECeMFCnRPc
Free
Suối Tiên
Suối Tiên
ECeMFCnRPc
Free
Suối Tiên
Suối Tiên
ECeMFCnRPc
Free
Suối Tiên
Suối Tiên
ECeMFCnRPc
Free
Web CMS UnicloudCA
Web CMS UnicloudCA
ECeMFCnRPc
Free
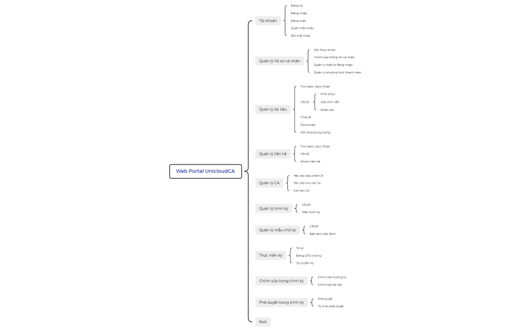
Web Portal UnicloudCA
Web Portal UnicloudCA
ECeMFCnRPc
Free
App UnicloudCA
App UnicloudCA
ECeMFCnRPc
Free