Skip to main content
Home
Download
Pricing
Contact Sales
Sign In
Sign Up
EBxtacGlQu
2
templates
All Prices
All Templates
All Languages
Search templates
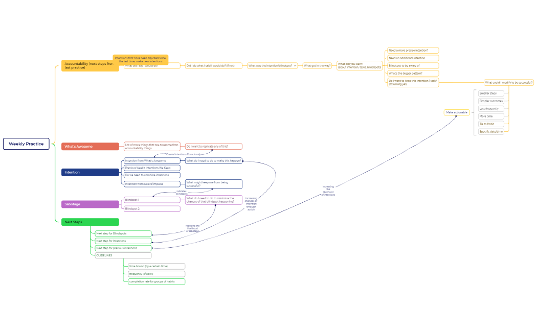
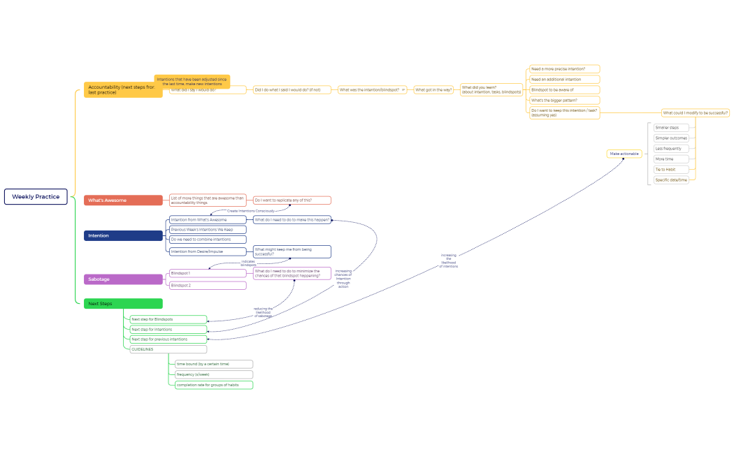
Brace Map
EBxtacGlQu
Free
Weekly Practice
EBxtacGlQu
Free