Skip to main content
EBeArUDHkl

EBeArUDHkl

5templates
 LPS Fact
LPS Fact
EBeArUDHkl
Free
Prevalence, Risk factors and Measurement of MH conditions in East Africa
Prevalence, Risk factors and Measurement of MH conditions in East Africa
EBeArUDHkl
Free
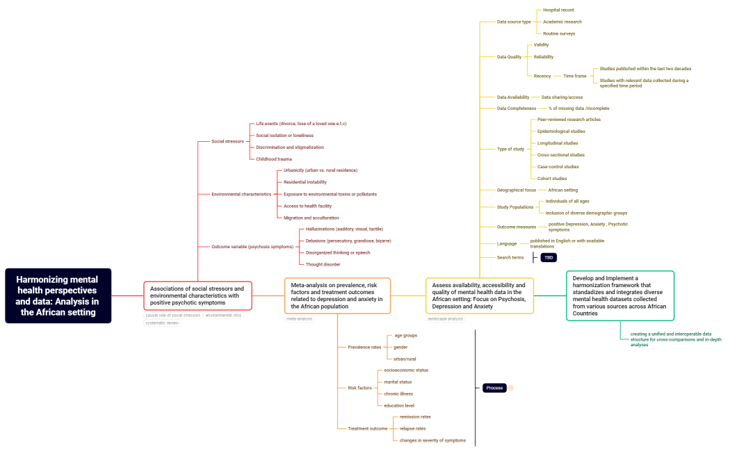
Harmonizing mental health perspectives and data Analysis in the African setting
FeaturedXmind Favorites
Harmonizing mental health perspectives and data Analysis in the African setting
EBeArUDHkl
Free
Landscaping Data
Landscaping Data
EBeArUDHkl
Free
African authors
African authors
EBeArUDHkl
Free