Skip to main content
Home
Download
Pricing
Contact Sales
Sign In
Sign Up
Yulia Petrushina
1
templates
All Prices
All Templates
All Languages
Search templates
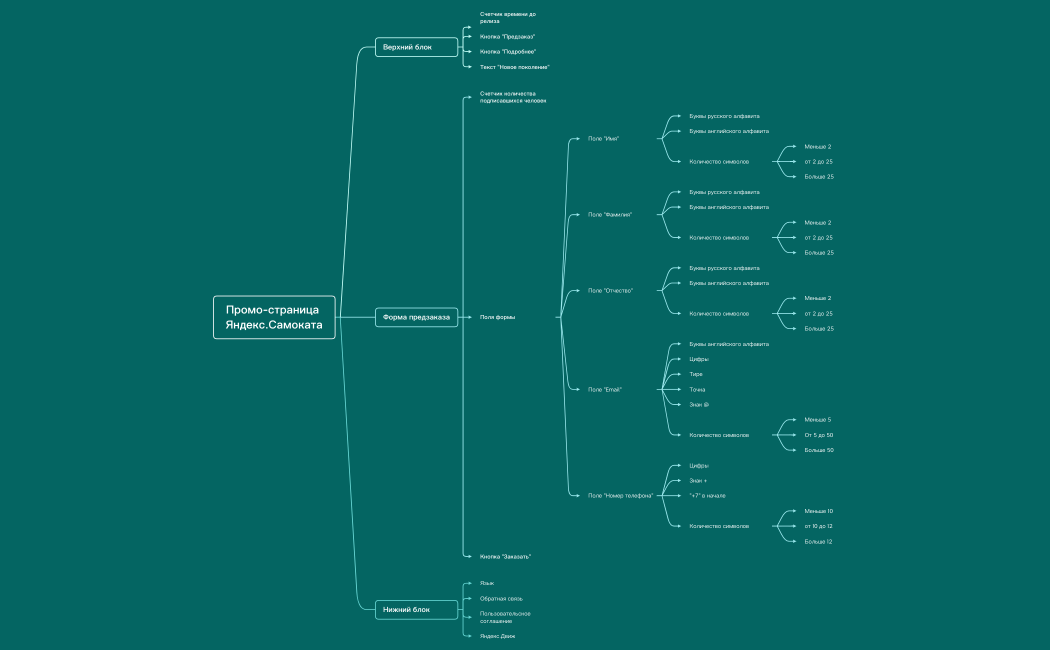
Промо-страница Яндекс.Самоката
Yulia Petrushina
Free