Skip to main content
Home
Download
Pricing
Contact Sales
Sign In
Sign Up
EAvZJBjmkg
2
templates
All Prices
All Templates
All Languages
Search templates
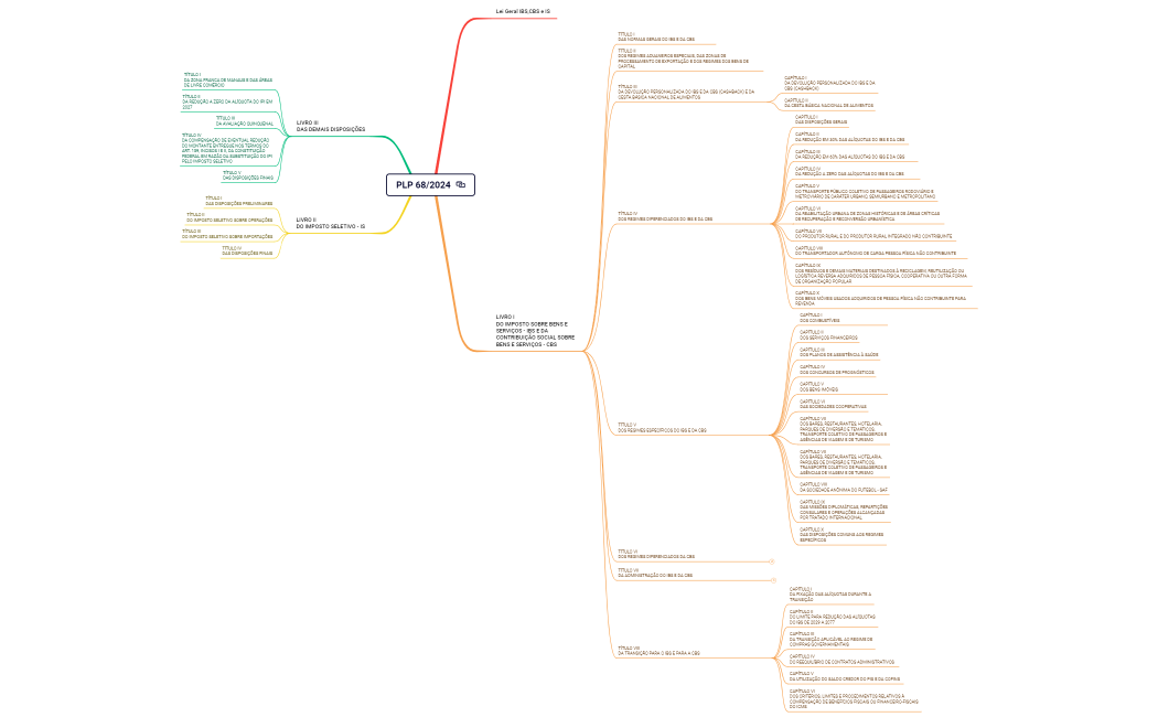
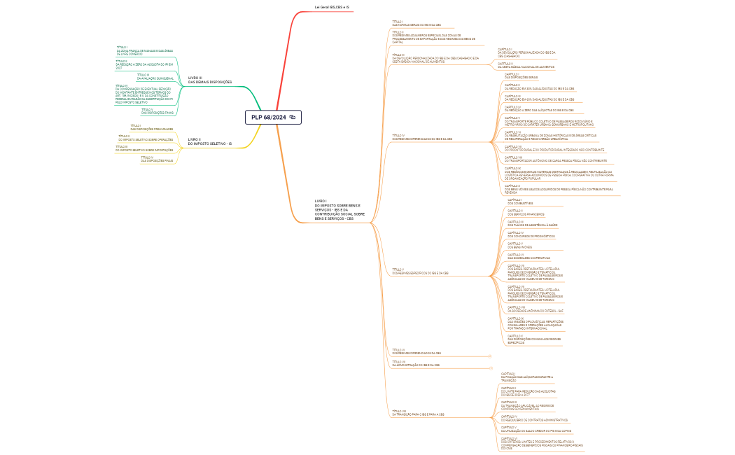
Reformar Tributária
EAvZJBjmkg
Free
PLP 682024
EAvZJBjmkg
Free