Skip to main content
Home
Download
Pricing
Contact Sales
Sign In
Sign Up
EAfofIGilx
1
templates
All Prices
All Templates
All Languages
Search templates
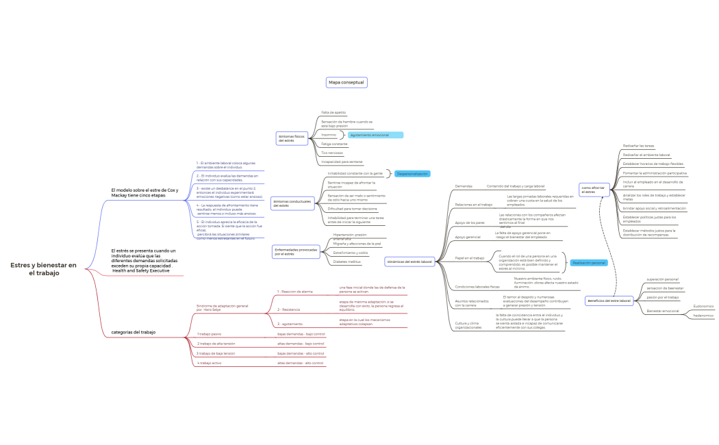
Estres y bienestar en el trabajo - mapa
EAfofIGilx
Free