Skip to main content
Home
Download
Pricing
Contact Sales
Sign In
Sign Up
EAKMMMywiI
1
templates
All Prices
All Templates
All Languages
Search templates
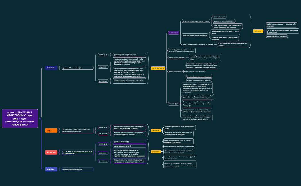
проект АРХЕТИПИ І НЕЙРОГРАФІКА один ефір = один архетип+один алгоритм нейрографіки
EAKMMMywiI
Free