Skip to main content
Home
Download
Pricing
Contact Sales
Sign In
Sign Up
BxOEuqJYot
7
templates
All Prices
All Templates
All Languages
Search templates
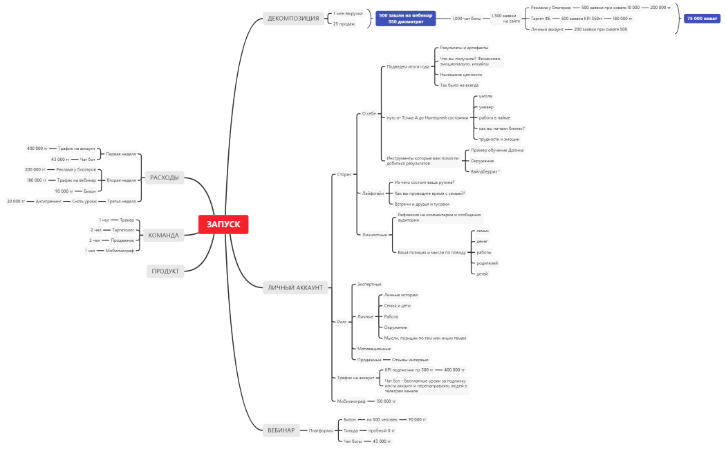
ЗАПУСК
BxOEuqJYot
Free
BlankMap 12-1
BxOEuqJYot
Free
BlankMap 12-1
BxOEuqJYot
Free
Без названия 2
BxOEuqJYot
Free
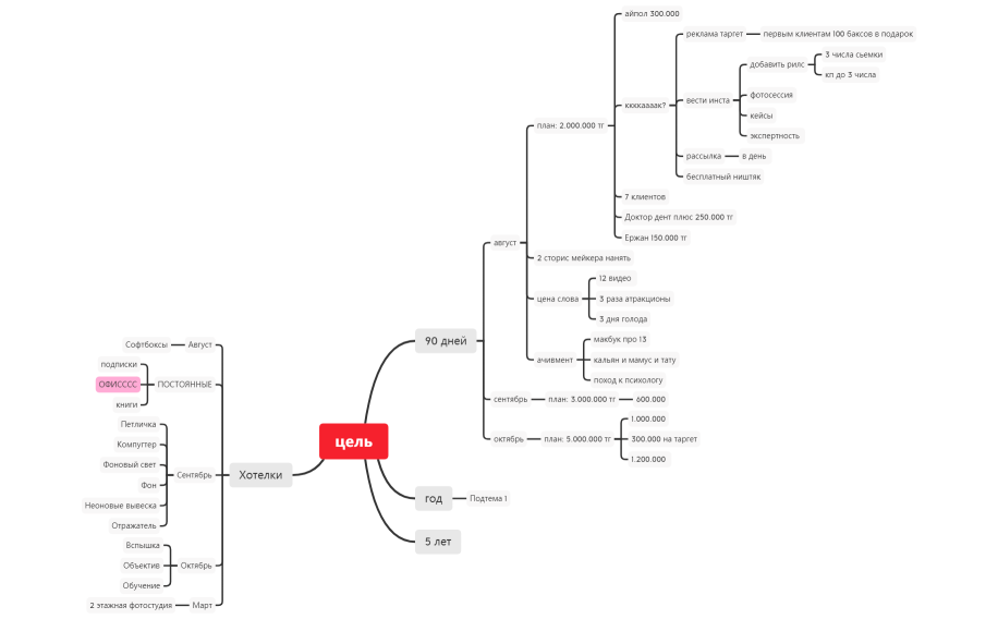
цель
BxOEuqJYot
Free
Salem SMM
BxOEuqJYot
Free
S8vN-yI6xJvP-30616
BxOEuqJYot
Free