Skip to main content
Home
Download
Pricing
Contact Sales
Sign In
Sign Up
Stevintonly
2
templates
All Prices
All Templates
All Languages
Search templates
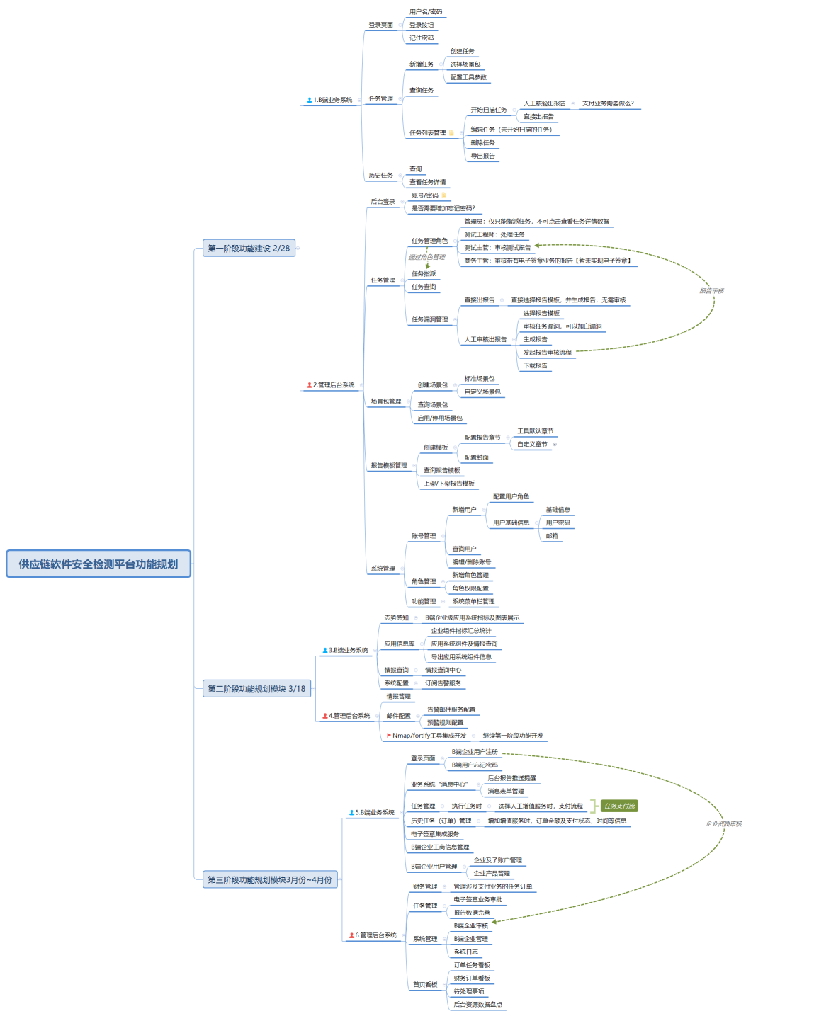
供应链软件安全检测平台功能规划
Stevintonly
Free
供应链软件安全检测平台3/4月份功能规划
Stevintonly
Free