Skip to main content
Home
Download
Pricing
Why Submit?
Submit
990148784
1
templates
All Prices
All Templates
All Languages
Search templates
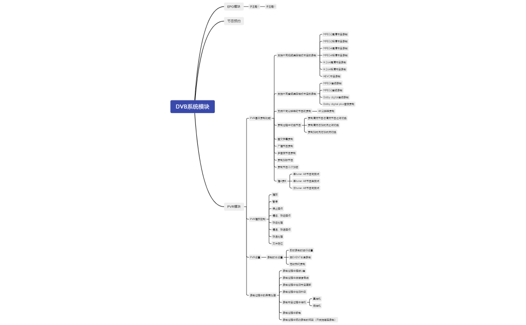
DVB系统模块
990148784
Free